U寶在還沒放完假的時候戰隊提出解約要求 雖然當下U寶不同意 但從後續分析來看多數戰隊應該偏向隨時都能解 這樣做為選手或勞方比起外面的工作其實 沒保障多了 人家至少有勞基法 而且看選手上班時間都是到凌晨,雖然起 床也是中午了但每天熬夜也很傷 當職業選手算是很血汗的工作吧? 天天朝不保夕的感覺 -- ※ 發信站: 批踢踢實業坊(www.pttsite.org.tw), 來自: 223.139.205.109 (臺灣) ※ 文章網址: https://www.pttsite.org.tw/LoL/M.1685706971.A.1CD
iovoecu : 搞成這樣ㄉ幾個ㄋ☺06/02 19:57
cornsoup : LCS:06/02 19:58
gofee : 台積電輪班也差不多阿 雖然現在缺人不敢亂開人06/02 19:58
nadleeh : 扛不住的就會自己走了06/02 19:59
diefish5566 : U寶在JT月薪11萬 這要搖飲料幾個月06/02 19:59
jiss555 : 競技類本來就這樣 棒球還不是一堆打沒幾場就被釋出06/02 19:59
KIMCHAEWON : 不當要去搖飲料 薪水11萬變底薪 你要?06/02 19:59
jiss555 : 的06/02 19:59
ITA4 : 這產業不就這麼慘嗎== 有工作就不錯了吧 你有看過06/02 20:00
ITA4 : 現場 還是買過什麼支持一下嗎== 需要你啊哥06/02 20:00
ww007864 : 在台灣是阿06/02 20:00
SweetRice : 11萬捏06/02 20:00
nadleeh : 又不是以前那種低薪,現在溢價的跟什麼一樣06/02 20:00
wjonz0102 : 小孩要當電競選手先打斷腿06/02 20:00
pokemon : 好可憐喔 必須要給他們更好的06/02 20:00
MotoDawn : 蛇老闆:喔是喔真的假的555555555555555555506/02 20:00
Harry0109 : Ubao甚麼都不用會 只需要頂級電動能力就可以月薪11W06/02 20:01
laladiladi : 改打爐石 一個禮拜去一次就好了06/02 20:01
Harry0109 : 還是他有做其他事情能月薪五萬的能力?06/02 20:01
ahomegod : lcs勞工楷模06/02 20:03
howdo1793 : 對阿 建議改行做露奶實況主06/02 20:03
zsp9081a : 在台灣其他同等工時的工作薪水有他高?06/02 20:04
Nuey : 熬夜哪是問題 又不是每天睡不到8小時 作息規律就好06/02 20:05
sheep531531 : 月薪11w捏 哥06/02 20:05
gofee : 有啦 聯發科的有06/02 20:05
gofee : 而且作息跟電競選手蠻像的06/02 20:06
ronan113021 : 把前幾名的選手放哪06/02 20:07
Toumzine : U寶爛歸爛至少也是台灣頂尖的中路啊 在任何領域做到06/02 20:07
diefish5566 : 講的好像平常不讀書沒力氣天天打電動的能進發哥06/02 20:07
Toumzine : 頂尖這薪水都很正常吧06/02 20:07
IaKoMu : 跟奧匹奧 LCK等不能比 但在台灣已經很高薪了 出去搖06/02 20:07
IaKoMu : 飲料不知道要搖幾個月才等於他們一個月薪水06/02 20:07
gofee : 也不能這樣說啦 打電動打到有人肯開這薪水06/02 20:10
gofee : 你有本事搖飲料搖到別人開月薪11萬06/02 20:11
gofee : 講到最後就你行你上了06/02 20:11
nadleeh : 不知道pcs一般選手薪水怎麼樣就是了,不會是0簽3萬06/02 20:12
nadleeh : 吧06/02 20:12
ig49999 : 電競選手的產值比超商店員還低吧06/02 20:13
gofee : 一般選手薪水應該是HPS+5000~10000 4萬5~5萬06/02 20:13
zsp9081a : 相對其他運動的職業賽事,LOL已經算是相對低付出高06/02 20:14
zsp9081a : 回報的天賦遊戲了06/02 20:14
bluejark : 羅傑他們在基地打麻將有拿不到薪水嗎06/02 20:15
macocu : 如果退役還能很快地找到穩定工作的話,電競是還好06/02 20:17
gofee : 當初威傅羅傑去中國領3萬3 威傅還說領多少錢做多少06/02 20:17
dos01 : 從大多數人的角度來說 本來就是了06/02 20:17
gofee : 打爐石的都覺得3萬3很少 受不了 LOL應該更多06/02 20:18
TPPlazycow : 你要穩定那就去念書啊? 競技類的產業當然是看實力06/02 20:19
ssddff123 : 去年的張育成.....06/02 20:22
howard1997 : 外送咖月薪11萬 好糟糕捏06/02 20:22
nadleeh : lol算長命遊戲了,其他的更慘06/02 20:24
bluejark : LOL的職缺很少啊才幾隊然能打世界賽的又更少06/02 20:28
bluejark : U寶打過的世界賽還FOFO多耶 FOFO月薪可沒比較少06/02 20:29
sosad0128 : 電競、運動、棋類這些本來就是做不到頂尖就沒錢06/02 20:30
gyaoqwas : 比當兵爽吧 資本快數累積06/02 20:32
dos01 : 當兵你只要簽下去就可以了 職業選手又沒這麼容易當06/02 20:35
a28200266 : 約聘類型不是本來就看合約怎麼談06/02 20:37
a28200266 : 你屌夠大可以談成保障合約 屌不夠大就說非保障合約06/02 20:38
a28200266 : 或部分保障合約06/02 20:38
a28200266 : 你看NBA有一場不打裝病錢錢照領的巨星 也有隨時會06/02 20:41
a28200266 : 被裁掉的替補咖 這些電競選手有那些在g league 3A06/02 20:41
a28200266 : 打球的人拼命嗎?值得那麼好的待遇嗎06/02 20:41
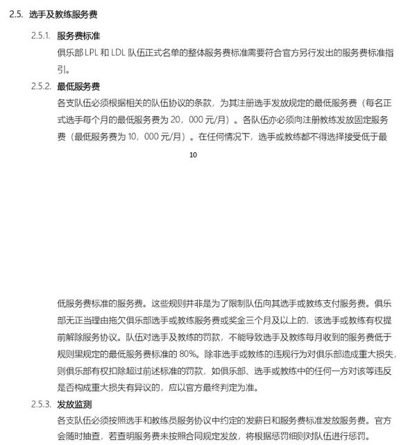
bluejark : https://i.imgur.com/sKGfL9u.jpg06/02 20:43
bluejark : LPL規章每月底薪是20000人民幣 行情是這樣06/02 20:45
Wardyal : 做到台灣頂尖月薪才11萬其實蠻可悲的06/02 20:58
Eienno0921 : 圈子大小有多少產值領多少錢啊06/02 21:00
Eienno0921 : 不然你玩溜溜球玩到全台第一看看有沒有人花十萬請你06/02 21:01
q251425 : 電競根本沒賺錢 能有這薪水不錯了06/02 21:03
q251425 : 而且他應該不能算頂 頂的都去國外了06/02 21:03
tian000 : 可悲的是U寶在pcs還能拿到11萬吧==06/02 21:05
q251425 : 國內隊伍也知道沒上等馬 中等馬價值還是長那樣06/02 21:05
Eienno0921 : 或是鑽研台灣少數民族文化的人 研究到世界第一了06/02 21:07
Eienno0921 : 覺得他們能賺很多錢嗎?06/02 21:07
PTTjoker : 哪裡糟糕? 人不帥愛嘴砲打那麼爛還一堆人幫講話耶06/02 21:22
PTTjoker : 而且認真打拿大約粉絲多到天邊去, 幫你墮還要排隊06/02 21:23
PTTjoker : 要得人前光鮮, 必得人後受罪, 想要明星光環高薪粉絲06/02 21:24
PTTjoker : 多又享勞健保準時上下班戰績不要求? 當別人白癡喔?06/02 21:24
PTTjoker : 公務員心態就去當公務員, 不過先要有腦袋考上啦呵呵06/02 21:26
PTTjoker : 只想擺爛小人物資質又領大錢天天爽, 林志穎都不容易06/02 21:27
bluejark : 這叫大錢也別搞笑了06/02 21:49
darkestnight: 你幾歲06/02 22:55
比你媽少
swbthj : HPS聽說才三萬06/03 06:24
greentea1105: 鄉民每個都韓服菁英大師等級的才覺得只會打電競不是06/03 08:41
greentea1105: 頂尖06/03 08:41
※ 編輯: hellofox (223.139.205.109 臺灣), 06/03/2023 10:54:52
Xiaolu0104 : 11萬這樣上班時間很可以了 06/03 13:32
sawalee0811 : 11萬還好吧,PTT最愛吹的gori哥不是領月薪100萬結 06/03 13:33
sawalee0811 : 果連出國都沒 06/03 13:33
sawalee0811 : 而且PSG自己啥都不說,哪些嘴ubao 整天嘻嘻哈哈的 06/03 13:35
sawalee0811 : 是怎麼通靈出ubao都不認真練習的? 06/03 13:35
xikimi: 身邊有朋友被包養 06/03 13:35